Enabling local policy

Local policy allows you to manipulate service configuration, some participant properties, and media location data (that has been provided either via the external policy API, or has been retrieved from Pexip Infinity's own database, or was provided by the endpoint in the call request) by running a jinja2 script against that data.

Local policy has a more limited scope than external policy in what it can control, but it is easier to implement and runs locally on each Conferencing Node.

Configuring policy profiles for local policy

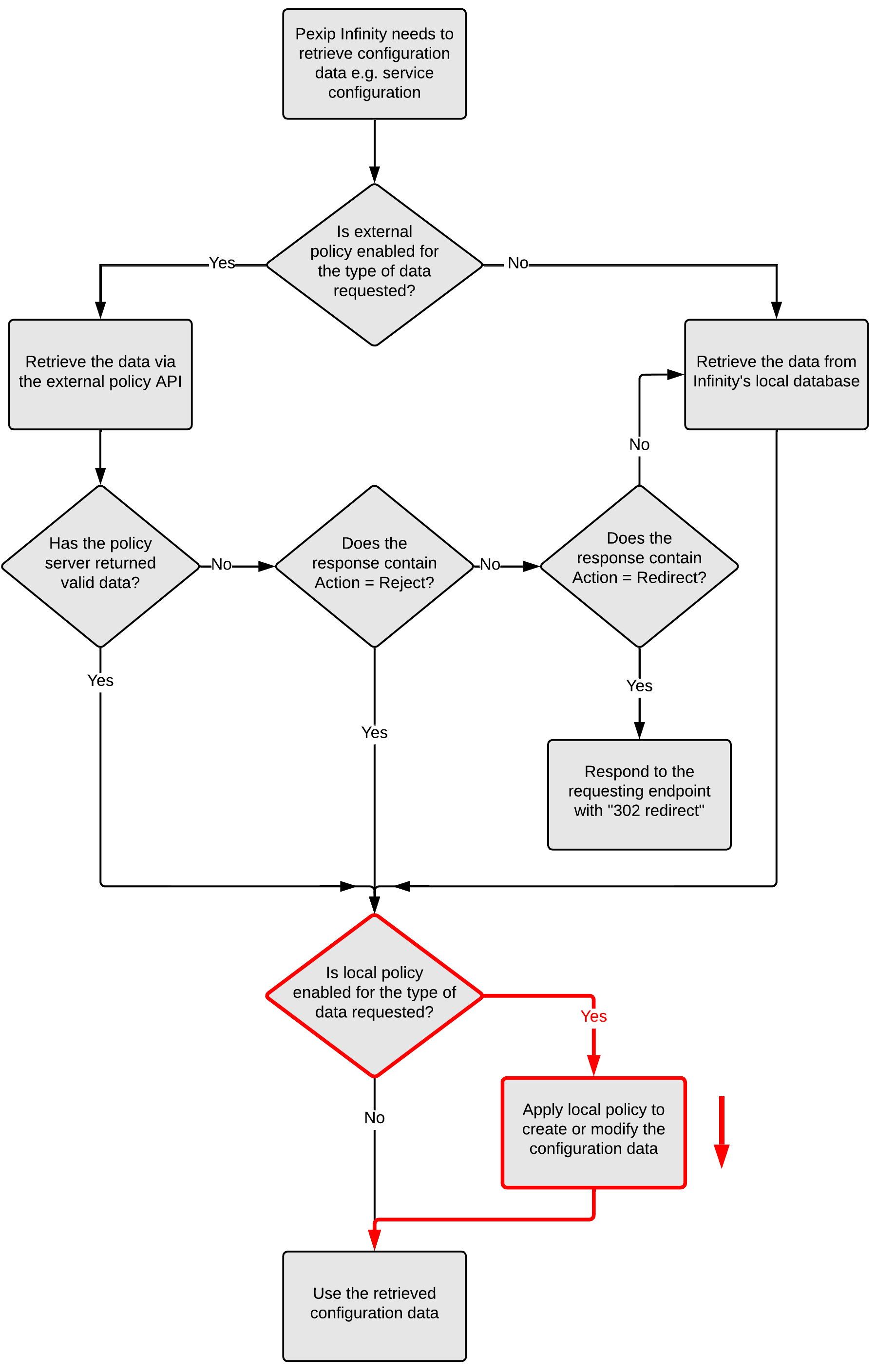
You can configure Pexip Infinity to use both external and local policy depending on your requirements. When both external and local policy are enabled, external policy is applied first to retrieve the configuration data from the external system, and then local policy is applied to that retrieved data (which can then conditionally modify that data). The flow chart (below) shows Pexip Infinity's standard processing logic when policy profiles are used and highlights where local policy is applied.

Policy flowchart highlighting local policy steps

To configure Pexip Infinity to use local policy:

  1. Go to Call control > Policy profiles.
  2. Select Add Policy profile and then configure that profile:
    • Select Apply local policy for the types of configuration data (service configuration, participant and media location data types only) that you want to modify via local policy.
    • In the Script text box, enter the jinja2 script that you want to execute against that data, and save your changes.

      See Writing local policy scripts for full information about how to construct your jinja2 scripts.

  3. Go to Platform > Locations.
  4. Select each location in turn and specify the Policy profile that the Conferencing Nodes in that location should use when making policy decisions.

For more information on configuring policy profiles and how to combine external policy with local policy, see Configuring policy profiles.