Enabling Exchange Scheduler with personal VMRs
The Secure Scheduler for Exchange feature (previously known as VMR Scheduling for Exchange) allows you to create an add-in that enables Microsoft Outlook users in Office 365 or Exchange environments to quickly and easily add a Pexip VMR to their meeting invitations, enabling any meeting to be held over video.
This topic gives an overview of the process and prerequisites for using Secure Scheduler for Exchange with personal VMRs. This allows users who already have their own personal VMR in your deployment to schedule meetings in that VMR.
You can also enable Secure Scheduler for Exchange with single-use VMRs, either instead of, or in addition to, personal VMRs.
In this topic:
See Scheduling meetings in Outlook for a guide for end users on how to use the add-in.
Overview
Enabling the use of personal VMRs within the Secure Scheduler for Exchange service involves the following steps:
- Either Configuring AD FS SSO for personal VMRs or Configuring Azure SSO for personal VMRs.
- Configuring Pexip Infinity, including enabling personal VMRs and creating the Secure Scheduler for Exchange add-in.
- Making the add-in available to users within your Microsoft Exchange deployment.
Prerequisites
- You must be using either AD FS or Azure Single Sign-On (SSO) for Outlook end users.
- There must be a user record that has an Email address configured with the user's Single Sign-on (SSO) email address (or alternatively, you must configure this feature to Allow new users, in which case the required record is created by Pexip Infinity).
- You must ensure that for every user who will be scheduling meetings in their personal VMRs, your deployment includes at least one VMR that has an Owner's email address configured with the user's Single Sign-on (SSO) email address. If there is more that one VMR configured with the user's email address, the user is presented with all the VMRs, and can choose which VMR to use for each particular meeting. Each one of these VMRs must also have at least one alias configured.
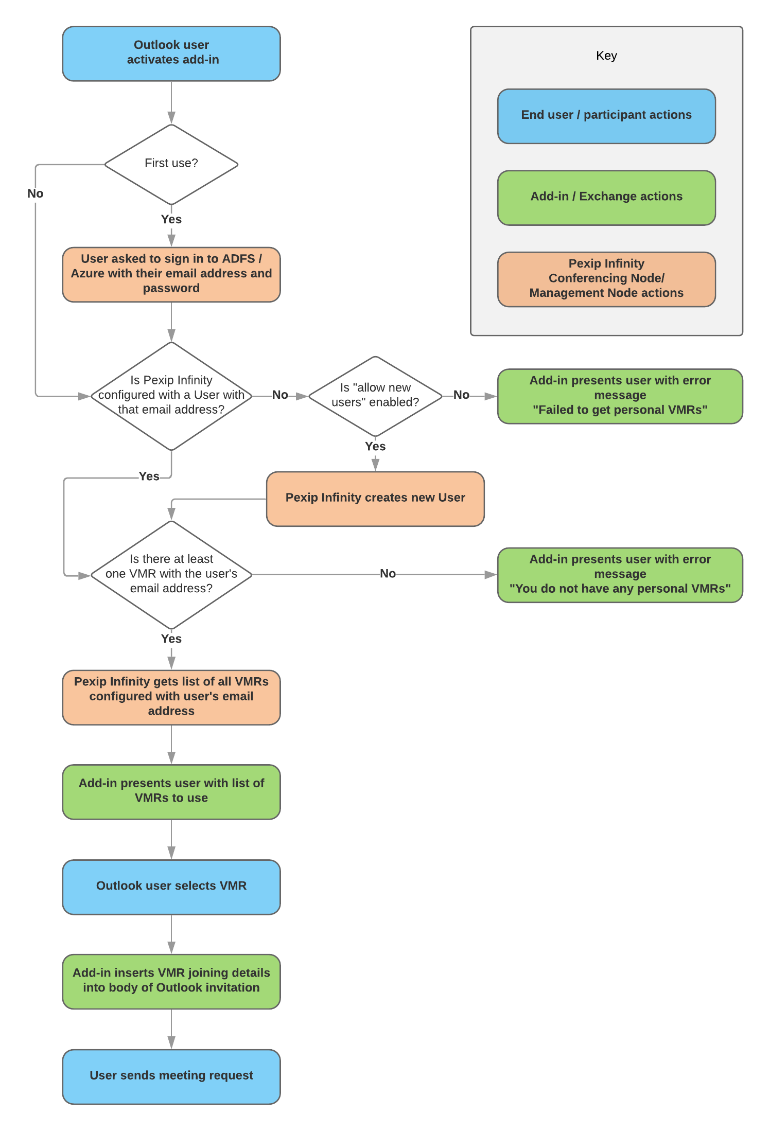
Process flow - personal VMRs
The diagram below outlines the process that is initiated when users activate the Pexip Secure Scheduler for Exchange add-in from their Outlook client and the option is used (either because this is the only option available to users, or because they have elected to use this option instead of a single-use VMR when both are available). This process is described in more detail in the paragraphs that follow.
User activates add-in
When a user activates the Pexip Secure Scheduler for Exchange add-in from within their Outlook client meeting request, the add-in sends a request to the reverse proxy or Conferencing Node identified by the Add-in server FQDN field. If a reverse proxy is used, it forwards the request on to an appropriate Conferencing Node. If personal VMRs are enabled, the user is offered the option to sign in (if they have not already done so).
Initial user sign-in
If the user has not previously signed in, they are presented with the sign in panel. Users' sign-in details are remembered and they should not need to sign in again (unless their User record gets deleted from Pexip Infinity) and they will instead be presented with a list of applicable VMRs.
The user must sign in with their SSO email address and password which has already been set up in your selected SSO provider. (For information on how to configure SSO, see Configuring AD FS SSO for personal VMRs or Configuring Azure SSO for personal VMRs.)
The Conferencing Node then checks whether there is already a Pexip Infinity User configured () with the same email address.
- If the user already exists, the Conferencing Node obtains VMRs.
- If the user does not already exist, but Allow new users () has been enabled, the Management Node will create a user with the SSO email address.
- If the user does not already exist and Allow new users is disabled, the user sees the configured Error getting personal VMRs message.
Conferencing Node obtains VMRs
The Conferencing Node checks every configured VMR and returns a list of all VMRs with an Owner's email address that matches the user's SSO email address.
The list of VMRs is presented to the user, who then selects which VMR to use for that particular meeting.
Add-in adds joining details to the meeting invitation
The add-in then applies the Personal VMR joining instructions template to generate the joining instructions for the selected VMR, and inserts these into the invitation body. It also uses the Personal VMR location template to generate a location, and inserts that into the Location field of the meeting invitation.
The user then adds their own content to the meeting invitation and sends it in the usual way.
Next step
Depending on your SSO provider, either Configuring AD FS SSO for personal VMRs or Configuring Azure SSO for personal VMRs.
