Placing calls via the Pexip Infinity Distributed Gateway

The Pexip Infinity Distributed Gateway ("Infinity Gateway") enables endpoints to make calls to other endpoint devices or systems. This includes calls between devices that use different protocols and media formats, such as SIP and H.323 systems, Skype for Business clients (MS-SIP), and Pexip apps (WebRTC). It also enables you to route calls from VTCs and standards-based endpoints into an externally-hosted conference, such as a Microsoft Teams or Skype for Business meeting, or Google Meet.

Traditional hardware gateways are often expensive and are typically centralized in a single location. This means that remote endpoints making gateway calls have to route media over a WAN or over the internet which is costly and uses a lot of bandwidth.

The software-based Infinity Gateway allows for a very cost-efficient deployment of local gateway/transcoding resources in every location. This can result in an improved user experience because of reduced latency as there is no longer a need to hairpin media back to a centralized datacenter. The other benefit is reduced WAN bandwidth usage — again due to not having to hairpin media. Reduced bandwidth usage allows an enterprise to deploy more video systems without having to upgrade the WAN infrastructure.

For example, you can use the Infinity Gateway to enable:

  • Users of Pexip apps to place a person-to-person call to a SIP endpoint.
  • Skype for Business users in your enterprise to make calls to, and receive calls from, virtually any other type of endpoint.

Calls to externally-hosted conferences

The Infinity Gateway can also be used to route calls from VTC systems and standards-based endpoints into an externally-hosted conference. It allows:

  • VTC systems to call directly into a Microsoft Teams or Skype for Business meeting, or a Google Meet conference.
  • Participants in a Skype for Business meeting to dial out to (i.e. invite) other non-SfB participants into the conference.

See Integrating Microsoft Teams with Pexip Infinity, Using Pexip Infinity as a Skype for Business gateway and Integrating Google Meet with Pexip Infinity for more information.

VMRs versus gateway calls — what's the difference?

Pexip Infinity Virtual Meeting Rooms are used to host multiple participants in the same conference. Those participants could be using a range of different endpoint devices to call into that VMR. In large deployments the VMR conference is likely to be distributed across multiple Conferencing Nodes.

In contrast, a gateway call can be considered as either being placed from one device directly to another device (by dialing the alias associated with that device), or as being placed from one device into an externally-hosted conference, such as a Microsoft Teams or Skype for Business meeting, or Google Meet (by dialing the address associated with that external conference). As with calls into VMRs, the types of devices being connected (SIP, H.323, WebRTC etc.) does not matter. A single Conferencing Node will typically handle the incoming leg of the call and the outgoing leg, however the call could be distributed across two Conferencing Nodes if required for routing purposes.

Note that the person placing the call may not necessarily know if they are calling into a VMR or making a gateway call, as from their perspective they are typically just dialing an alias. Also, in both cases you could use a Virtual Reception to capture the alias of the VMR or device / external conference that the caller wants to connect into.

How it works

To enable devices to call other devices or systems via the Infinity Gateway, you must configure Call Routing Rules. These rules specify which calls should be interworked, for which protocols, and to where they should be routed.

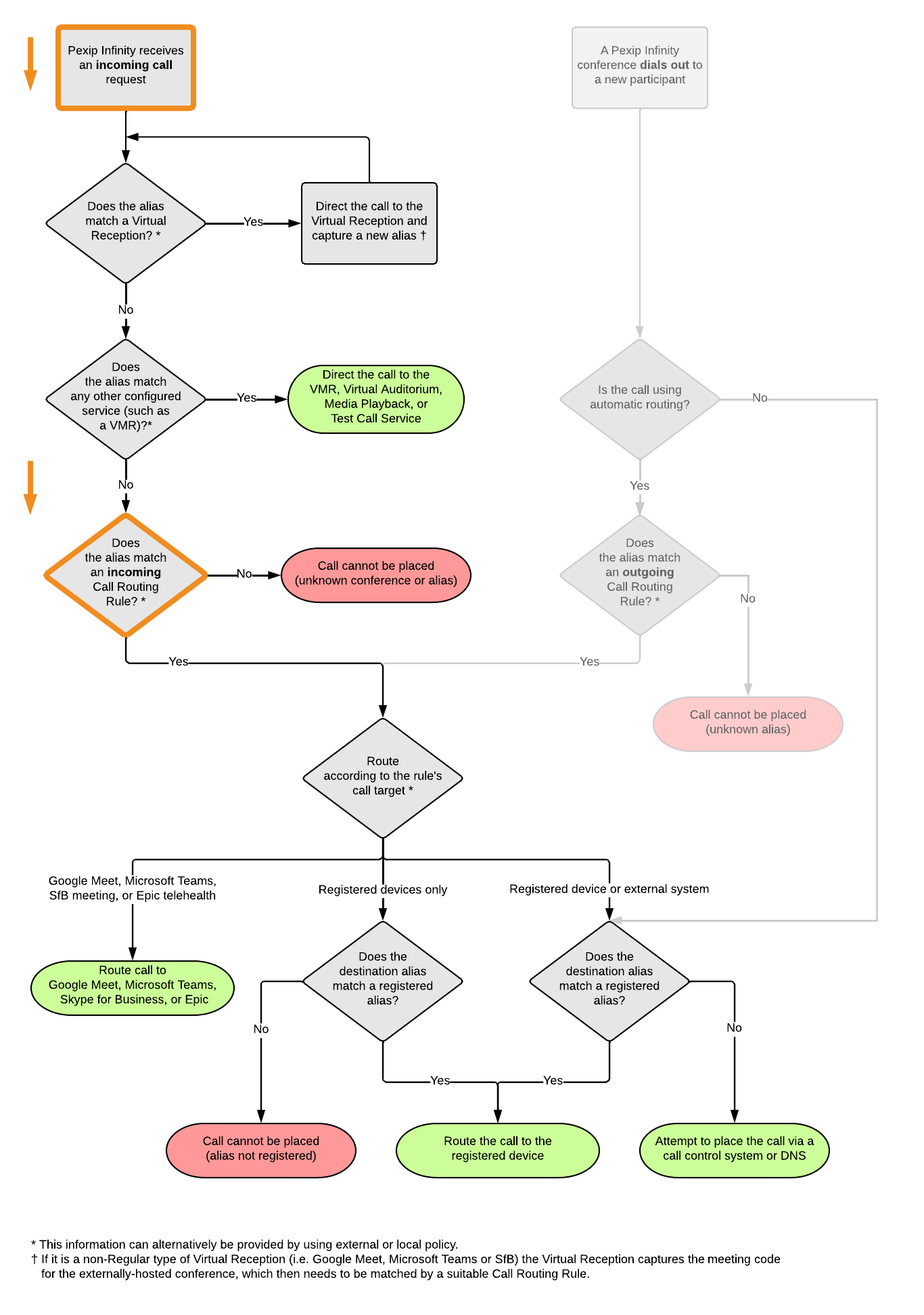
Incoming calls received by Pexip Infinity are routed as follows:

  1. Pexip Infinity receives an incoming call via one of its Conferencing Nodes.
  2. It checks whether the destination alias belongs to a Virtual Meeting Room, Virtual Auditorium, Virtual Reception, scheduled conference, Media Playback Service, or Test Call Service; if so, it directs the call to that service.
  3. If the alias does not belong to any of the above services, Pexip Infinity checks the Call Routing Rules to see if the alias matches any rules specified there for incoming calls. If so, it places an Infinity Gateway call to the destination alias according to the rule's call target settings (which protocol, location and call control system to use, whether to route to registered devices only, etc).

This means that if an alias matches both a Virtual Meeting Room and a Call Routing Rule, the former will always take precedence and the call will be routed to the Virtual Meeting Room. You must therefore ensure that any regular expressions used in a Call Routing Rule do not unintentionally overlap with any aliases used by a Virtual Meeting Room, Virtual Auditorium, Virtual Reception, scheduled conference, Media Playback Service, or Test Call Service.

The stage where Call Routing Rules are applied in Pexip Infinity's call routing logic for incoming calls is highlighted in the following diagram:

If your environment includes a PSTN gateway or uses an ITSP (Internet telephony service provider), consider the potential for toll fraud if you have Call Routing Rules that can route calls to the PSTN gateway or ITSP, or if you allow conference participants to dial out to other participants via the PSTN gateway or ITSP. See PSTN gateways and toll fraud for more information.

Note that:

  • For additional security you can configure rules so that only registered devices are allowed to make calls via the Infinity Gateway.
  • By default, the same Conferencing Node that receives the incoming call is used to place the outgoing call. However, you can configure the matching rule to place the call from a Conferencing Node in a specific location. As with all calls, signaling and media may be handled by different Conferencing Nodes in that location.
  • Bandwidth restrictions can be applied to gateway calls; you do this by applying the restriction to the relevant rule.
  • If the Infinity Gateway receives DTMF signaling from an inbound call, it will generate similar DTMF on the outbound call.
  • In addition to handling gateway calls, rules may also be applied when dialing out from a conference to a new participant (if Automatic routing is used). When configuring your rules, consider whether the rule is to apply to incoming gateway calls, outgoing calls from a conference or to both incoming and outgoing calls.

Determining the caller's alias

A gateway call consists of two "legs": the incoming call from the caller to Pexip Infinity, and the outgoing call from Pexip Infinity to the endpoint or meeting being called. In most cases, Pexip Infinity is able to determine the alias of the caller and forward this to the endpoint or meeting being called. However, in some cases callers do not include a domain in their alias (for example, H.323 endpoints can be configured with an alias that does not include a domain), so Pexip Infinity will need to construct a valid alias to use for that caller. It does this by appending one of the following (in order of preference):

  • the Pexip Infinity domain (for Skype for Business integration) for the location from which the outbound call is placed,
  • the Configured FQDN for the Conferencing Node placing the outbound call,
  • the Static NAT address for the Conferencing Node placing the outbound call,
  • the Secondary interface IPv4 address, or if this is not configured, the IPv4 address, of the Conferencing Node placing the outbound call.

Note that the above does not apply to gateway calls to or from Skype for Business meetings.