Registering devices to Pexip Infinity

Pexip Infinity can act as a SIP registrar and H.323 gatekeeper, which means that you can register SIP and H.323 endpoints directly to Pexip Infinity. This allows Pexip Infinity to route calls to those registered devices without having to go via an external SIP proxy or H.323 gatekeeper, or rely on DNS.

Pexip apps can also register to Pexip Infinity Conferencing Nodes. This allows these devices to receive calls via Pexip Infinity and use directory lookup services.

Devices and apps can only register to Pexip Infinity with a permitted alias (and, if authentication is required, by supplying valid credentials). Allowed aliases and their associated credentials can be configured manually, or they can be bulk provisioned from directory information contained in a Windows Active Directory LDAP server, or any other LDAP-accessible database.

Note that devices do not need to be registered in order to make calls to Pexip Infinity. However, you can configure your deployment so that only registered devices can make gateway calls, thus preventing potential for toll fraud.

For help on troubleshooting registration issues, see Troubleshooting registering to Pexip Infinity.

Configuration summary for enabling registrations

To configure Pexip Infinity to accept registrations and route calls to registered devices you must:

  1. Ensure that the Pexip Infinity's registrar service is enabled (Services > Registrar).
  2. Configure the aliases that devices are allowed to register with Pexip Infinity (Users & Devices > Device aliases). For each alias, decide whether authentication is required, and what form that authentication should take.
  3. Consider whether to provision individual users with their registration details, and then configure the appropriate services and credentials.
  4. Configure appropriate Call Routing Rules (Services > Call routing). Rules are required in all cases except for when using Manual routing to add a participant to a conference.

To see a list of all device aliases that are currently registered to the Pexip Infinity platform, go to Status > Registrations, and to see a history of registered devices go to History & Logs > Registration History.

Each configuration step is described in more detail below, after the explanation of how Pexip Infinity manages registered devices.

How it works

Registrar service

The registrar service on Pexip Infinity is enabled by default. However, a device can only register to Pexip Infinity if the alias it wants to register has been added to Pexip Infinity's list of allowed device aliases (Users & Devices > Device aliases).

Authenticating registrations

Device registrations can optionally be subject to authentication, using one of the following methods:

  • Username and password: the device's registration request is challenged and the device is only allowed to register with that alias if it provides credentials matching those configured on Pexip Infinity for that alias. Pexip Infinity supports Digest authentication only.

    This option is available to SIP and H.323 devices, and the legacy Connect desktop app.

  • SSO using a configured Identity Provider: the device is only allowed to register if it successfully authenticates with an Identity Provider and the alias it is registering matches the alias configured on the Identity Provider for that user.

    This option is available for Pexip app for Windows.

  • Using AD FS: the device is only allowed to register if Pexip Infinity has been configured to use AD FS as an authentication client and the device successfully authenticates using this method.

    This option is being deprecated and is available for the legacy Connect desktop app only.

Registering devices

A device can register to any Conferencing Node. Pexip Infinity supports H.323 alternate gatekeeper registrations for nodes in the same system location, but does not apply any other form of registration load balancing or failover. Multiple devices can register with the same alias. After a device has registered it must periodically refresh that registration.

If your endpoint supports both SIP and H.323, you should register it to Pexip Infinity over just one protocol, either SIP or H.323, but not both.

SIP devices

To register a SIP device, use the IP address or FQDN of a local Conferencing Node as the SIP proxy.

For the registration of SIP endpoints, it is important to know how the individual endpoint reacts to different environments. Some devices respect the weight and priority values returned in SRV queries, such that configuring them with the SIP URI and correct SIP domain works very well; other devices may read only the first FQDN returned in an SRV query and never attempt to re-resolve until its SIP settings are changed or the endpoint rebooted. Please contact your your Pexip authorized support representative for further guidance.

H.323 devices

To register an H.323 device, use the IP address or FQDN of a local Conferencing Node as the H.323 gatekeeper.

All of the device aliases presented in an H.323 registration request must be in the list of allowed device aliases. If any alias is not present, none of the aliases will be allowed to register. Additionally, if device authentication is being used, all of the device aliases in the request must be configured with the same credentials.

Pexip app for Windows

To register a Pexip app for Windows client, enter the registration alias as the video address.

  • Pexip app for Windows users must authenticate their registration using SSO via an Identity Provider configured on Pexip Infinity.
  • When your Pexip for Windows app is registered, as well as being able to receive calls, you can filter and lookup the contact details (phone book / directory) of other devices or VMRs that are set up on the Pexip Infinity platform. See Directory (phone book) of devices and VMRs for registered Pexip apps for more information.

Connect desktop apps

To register a legacy Connect desktop app, ensure that either the IP address or FQDN of a local Conferencing Node is used as the configured Registration Host address. Alternatively, you can specify a domain if you have set up the appropriate DNS records. Connect desktop apps register over the WebRTC protocol.

  • Connect desktop apps can register in one of two ways: non-SSO, which can optionally include a username and password for authentication, or using legacy AD FS, which uses AD FS as an authentication client. For any given alias, we recommend that you enable Connect desktop app registrations for just one of these methods, not both. This is particularly important if you have enabled non-SSO registrations but have not also configured username and password authentication credentials.
  • You can provision individual users with their registration details and automatically apply those registration settings to their Connect desktop app. See Registering and provisioning the Connect desktop app for more information.
  • When your client is registered, as well as being able to receive calls, you can filter and lookup the contact details (phone book / directory) of other devices or VMRs that are set up on the Pexip Infinity platform. See Directory (phone book) of devices and VMRs for registered Pexip apps for more information.

Calling registered devices

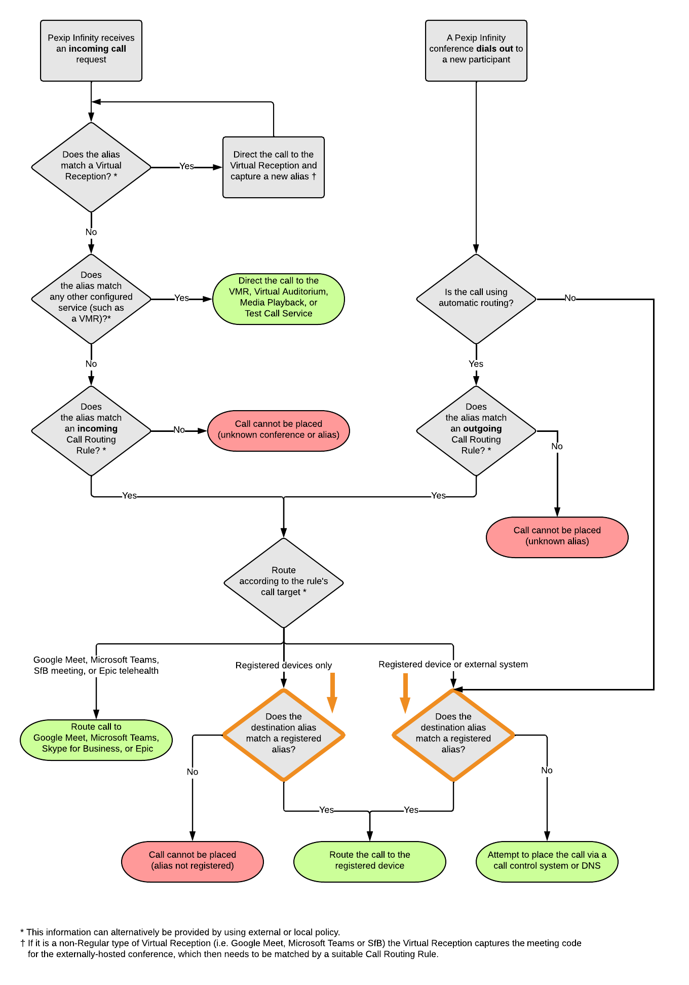
Whenever Pexip Infinity needs to place a call it follows the Call routing logic shown in the diagram below. If the alias it is trying to place the call to is currently registered, then Pexip Infinity will place the call to that registered device instead of attempting to find it via other means such as call control or DNS.

When calling a registered device:

  • The Conferencing Node to which the device is registered will place the call to the device (media may flow through other nodes, as per the platform's standard distributed conferencing behavior).
  • The outbound call is always placed to the registered device over the same protocol that it used to make the registration.
  • If multiple devices are registered with the same alias, Pexip Infinity will place a call to each device, i.e. it will fork the call.

Requirement for Call Routing Rules

In most cases, you must also configure a suitable Call Routing Rule that instructs Pexip Infinity to place the outbound call to the device. A Call Routing Rule is required when:

  • Making a call to another device or system via the Infinity Gateway.
  • Using Automatic routing when adding a participant to a conference.

A Call Routing Rule is not required when:

  • Using Manual routing when adding a participant to a conference.

When configuring rules you must define:

  • Which call directions to match — whether the rule applies only to incoming gateway calls, or only to outgoing calls placed from within a Pexip Infinity conference (where Automatic routing has been selected), or to both incoming gateway calls and outgoing calls from conferences.
  • The destination aliases to be matched — this needs to match the pattern of the registered device aliases
  • Whether to route the call to Registered devices only (in which case the call will fail if the device is not currently registered), or to Registered device or external system which will route the call to a matching registered device if it is currently registered, otherwise it will attempt to route the call via an external system.

This table shows the rule settings you need to use for the different calling scenarios between, to, and from registered devices:

Purpose Incoming gateway calls Outgoing calls from a conference Match incoming calls from registered devices only Match <protocol> Destination alias regex match Call target Protocol
Enable calls between two registered devices

 

Limit to the selected source (caller) protocols e.g. SIP, H.323, WebRTC, MS-SIP (Skype for Business) as required As appropriate for your registered device aliases e.g.
.+@<Infinity domain>
Registered devices only n/a
Allow calls to registered devices (direct or from a VMR)

  Registered devices only n/a
Allow calls from registered devices to an external system

 

Typically, aliases that are not in the Pexip Infinity domain e.g.
(?!.*@<Infinity domain>$).*
Registered device or external system Select as required (needs a separate rule per protocol)

Avoiding call looping

Call Routing Rules that are intended to route calls to devices registered to Pexip Infinity (e.g. Pexip apps) could, depending upon DNS configuration, result in call looping if the destination device alias is not currently registered.

This can occur if the Call Routing Rule handling those calls has its Call target set to Registered device or external system. In this case, if the alias is not currently registered, Pexip Infinity will attempt to place the call via DNS or a call control system. This could result in the call being routed back to Pexip Infinity which would then match the same Call Routing Rule and result in a loop.

To avoid this, we recommend that you configure a Call target of Registered devices only for your Call Routing Rules that match those device aliases that you expect to be registered. This ensures that the call will fail cleanly without looping if the device is not currently registered.

Call routing logic

The stage in Pexip Infinity's call routing logic where it checks whether the device that is being called is registered is highlighted in the following diagram:

Note that you can configure rules so that only registered devices are allowed to make calls via the Infinity Gateway.

Configuring the registrar service

Devices can only register to Pexip Infinity if the registrar service is enabled.

To configure Pexip Infinity's registrar service, go to Services > Registrar. The options are:

Option Description
Enable registrar

Controls whether devices can register to Pexip Infinity. Devices must register with a permitted alias (configured via Users & Devices > Device aliases).

The registrar service is enabled by default.

Registration refresh (general)
Registration refresh strategy

Defines which strategy to use when calculating the expiry time of a SIP or H.323 registration:

  • Adaptive: Pexip Infinity automatically adjusts the refresh interval depending on the number of current registrations on the Conferencing Node handling the registration request, in order to spread the load of registration refreshes. As the number of devices registered to a Conferencing Node increases, the refresh interval calculated by Pexip Infinity will also typically increase, although it will always be within the bounds of the configured minimum and maximum refresh intervals.
  • Basic: Pexip Infinity simply uses the configured minimum and maximum settings, along with the requested value, to determine the refresh interval.

Default: Adaptive.

Minimum refresh interval (Adaptive strategy)

The minimum interval in seconds before a device's registration must be refreshed, when using the Adaptive strategy.

Default: 60 seconds.

Maximum refresh interval (Adaptive strategy)

The maximum interval in seconds before a device's registration must be refreshed, when using the Adaptive strategy.

Default: 3600 seconds.

Minimum refresh interval (Basic strategy)

The minimum interval in seconds before a device's registration must be refreshed, when using the Basic strategy.

Default: 60 seconds.

Maximum refresh interval (Basic strategy)

The maximum interval in seconds before a device's registration must be refreshed, when using the Basic strategy.

Default: 300 seconds.

Registration refresh intervals for SIP endpoints behind NATs
Minimum refresh interval (when behind NAT)

The minimum interval in seconds before a device's registration must be refreshed, for a SIP endpoint behind a NAT.

Default: 60 seconds.

Maximum refresh interval (when behind NAT)

The maximum interval in seconds before a device's registration must be refreshed, for a SIP endpoint behind a NAT.

The refresh interval for SIP endpoints behind a NAT typically has to be shorter than the interval for other endpoints. This is to help keep the NAT pinhole alive.

Default: 90 seconds.

Call routing for desktop clients
Route calls via registrar

When enabled, all calls from registered Pexip Connect desktop apps are routed via the Conferencing Node to which the app is registered, regardless of the domain being called. The app uses the previously-discovered IP address of the Conferencing Node — it does not perform a DNS SRV lookup of the Registration Host server address each time a call is placed.

When disabled, DNS is used to identify the Conferencing Node to which calls are placed from registered apps as per the process described in Connect desktop app.

Default: enabled.

This setting does not affect the new Pexip app for Windows — all calls from the app are routed via the Conferencing Node to which the app is registered.

Note that:

  • In all circumstances, requests for a value lower than the relevant Minimum refresh delay will result in the registration being rejected.
  • The registration refresh strategies apply only to SIP and H.323 endpoints. Pexip apps have a fixed refresh interval of 120 seconds.
  • Any changes to the Route calls via registrar setting are picked up by the client each time it re-registers or refreshes its registration.

Specifying the aliases that devices are allowed to register with

Devices can only register to Pexip Infinity with a permitted alias, and for specifically-enabled protocols.

You can bulk provision the device aliases from directory information contained in a Windows Active Directory LDAP server, or any other LDAP-accessible database. You can also import device aliases using a CSV file.

To manually configure the aliases that devices are allowed to register to Pexip Infinity, go to Users & Devices > Device aliases. The options are:

Option Description
Device alias The alias URI that a device/client can register to Pexip Infinity. The alias must be an exact match; regular expressions are not supported. It cannot be blank.
Creation time

This read-only field shows the date and time when this record was first configured.

Service tag

This optional field lets you assign a unique identifier to this device, which you can then use to track use of the service.

Description An optional description of the device. Note that this description may be displayed to users of registered Pexip clients and apps who are performing a directory search.
Enable SIP registration * Allows this device alias to register over the SIP protocol. The registration is optionally authenticated using the specified Username and Password.
Enable H.323 registration * Allows this device alias to register over the H.323 protocol. The registration is optionally authenticated using the specified Username and Password.
Enable Infinity Connect registration (non-SSO) *

Allows a Pexip desktop app to register using this alias (not using SSO services). The registration is optionally authenticated using the specified Username and Password.

Enable Infinity Connect registration using legacy AD FS *

Allows a legacy Connect desktop app to register using this alias, using AD FS to authenticate the registration.

This method of authentication is being deprecated and is not supported by the new Pexip apps.

Enable registration using IdP SSO *

Allows a Pexip app for Windows to register using this alias, using a SAML or OIDC Identity Provider to authenticate the registration. When this option is enabled, you must also select an Identity Provider Group from the drop-down options below.

Username

Password

These credentials apply to aliases that are enabled to register using SIP, H.323 or non-SSO registration.

They are used to authenticate the device's registration. Credentials are optional and the device is not challenged if no credentials are entered.

Device origin The name of the LDAP sync template used to create this device alias (it is blank if the device was created by manual input or via the API). This field is read-only.
Owner's email address

The email address of the owner of the device alias. Provisioning messages for this device alias will be sent to this address.

This field is required for devices registering using Infinity Connect registration using legacy AD FS.

Identity Provider group

(Available and required when Enable registration using IdP SSO is selected)

Select the set of Identity Providers to use to authenticate the registration.

* In order for this option to take effect, the Registrar service must be enabled.

Directory (phone book) of devices and VMRs for registered Pexip apps

Pexip Infinity provides a directory search facility to all Pexip apps that are registered to a Conferencing Node.

Upon request from the Pexip app (typically when the user performs a search on their contact list), Pexip Infinity will return a list of device and conference aliases that match the search string entered by the user.

Pexip Infinity checks the supplied search string to see if it is contained within the alias or alias description of any of its configured services (Virtual Meeting Rooms, Virtual Auditoriums or Virtual Receptions), or within the device aliases/descriptions that are allowed to register to Pexip Infinity (it does not matter if that device alias is currently registered or not, and no presence information is supplied).

Pexip Infinity returns up to 5 service aliases and up to 5 device aliases.

The directory service can be controlled by the Enable directory global setting (Platform > Global settings > Connectivity). It is enabled by default.

Feature extensions via the external policy API

If you make use of the external policy API, the external system can be used to:

  • Determine whether a device alias is allowed to register to a Conferencing Node.
  • Obtain extended directory information — this can replace or be used in addition to the list of local device and VMR aliases supplied to registered Pexip apps.

See Using external and local policy to control Pexip Infinity behavior for more information.